简体中文
ENGLISH
设为首页
加入收藏
资料下载
申报服务
互动留言
首页
研究院简介
现任领导
组织机构
研究团队
学术交流
院务公开
联系我们
资料下载
首页
工作动态
关于2022年文化和旅游宏观决策课题结项鉴定结果的通知
2022-12-26 字号:[
大
中
小
]
各有关单位:
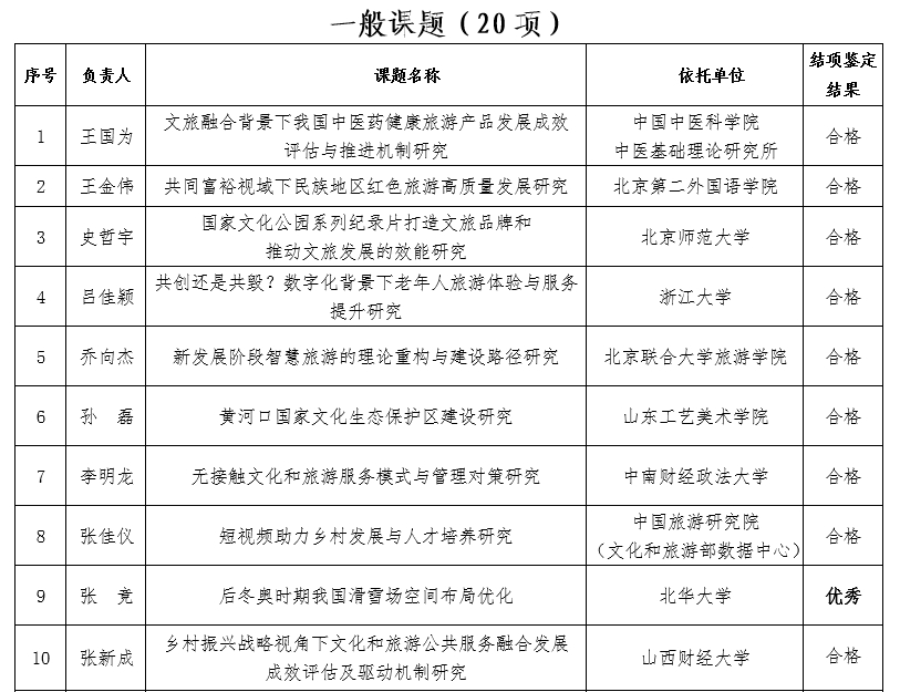
2022年文化和旅游宏观决策课题按程序已完成结项鉴定。经鉴定,7项优秀,23项合格。具体结果如下:
中国旅游研究院(文化和旅游部数据中心)
2022年12月26日
上一篇:我院召开在站博士后工作座谈会
下一篇:2022中国旅行服务产业发展论坛在开封举行
友情链接:
中华人民共和国文化和旅游部
各地政府旅游网
天津旅游资讯网
河北旅游资讯网
山西旅游信息网
河南旅游网
贵州旅游在线
云南旅游信息网
邯郸市文化广电和旅游局
主要旅游组织
世界旅游组织
世界旅行社协会联合会
亚太经合组织
中国旅游协会
中国旅行社协会
亚太旅游协会
旅游研究机构
中国科学院地理科学与资源研究所
东北财经大学
华侨大学
云南大学
西北大学
主要旅游媒体
中国旅游报
新华网
人民网旅游
搜狐旅游
新浪旅游
旅讯