简体中文
ENGLISH
设为首页
加入收藏
资料下载
申报服务
互动留言
首页
研究院简介
现任领导
组织机构
研究团队
学术交流
院务公开
联系我们
资料下载
首页
工作动态
“2022年文化和旅游宏观决策课题立项名单”在2022中国旅游科学年会上发布
2022-11-08 字号:[
大
中
小
]
4月23日,2022中国旅游科学年会在北京召开。会上,我院唐晓云副院长宣读了2022年文化和旅游宏观决策课题立项名单。
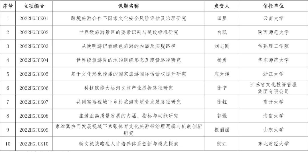
2022年文化和旅游宏观决策课题立项名单
(重点课题)
2022年文化和旅游宏观决策课题立项名单
(一般课题)
备注:以上按姓氏笔划排序
上一篇:转 | 2022年“五一”假期国内旅游出游1.6亿人次,国内
下一篇:2022年文化和旅游优秀研究成果遴选公告
友情链接:
中华人民共和国文化和旅游部
各地政府旅游网
天津旅游资讯网
河北旅游资讯网
山西旅游信息网
河南旅游网
贵州旅游在线
云南旅游信息网
邯郸市文化广电和旅游局
主要旅游组织
世界旅游组织
世界旅行社协会联合会
亚太经合组织
中国旅游协会
中国旅行社协会
亚太旅游协会
旅游研究机构
中国科学院地理科学与资源研究所
东北财经大学
华侨大学
云南大学
西北大学
主要旅游媒体
中国旅游报
新华网
人民网旅游
搜狐旅游
新浪旅游
旅讯